特种设备资讯

北京云创信达咨询有限公司

北京云创信达咨询有限公司
  • 网站首页
  • 关于我们
    公司简介 在线留言 在线反馈
  • 服务项目
    全部
    特种设备许可咨询
    GA长输管道安装许可咨询 GB公共管道安装许可咨询 GC工业管道安装许可咨询 电梯等其它特种设备许可咨询
    专业人员服务
    特种作业人员配备咨询 无损检测人员 职称人员
    法规书籍咨询
    特设法规TSG 长输管道规范 燃气管道规范 热力管道规范 工业管道规范 其它特种设备规范
  • 特种设备资讯
    全部 法规资讯 许可条件 特种设备知识 质保体系
  • 加入我们
  • 站内搜索
重要通知

重要通知

2022年6月1日起,《特种设备生产单位许可目录》修订,级别及许可条件有所变动,原2019年3号文 废止

< Previous > Next
  1. 你的位置
  2. 网站首页
  3. 特种设备资讯
  • 全部
  • 法规资讯
  • 许可条件
  • 特种设备知识
  • 质保体系
  • 场(厂)内专用机动车辆生产单位许可条件

    场(厂)内专用机动车辆生产单位许可条件

    生产单位应当任命技术负责人,全面负责本单位场(厂)内专用机动车辆制造、改造和修理活动中的技术工作;

    2021-10-21 云创信达 113

  • 压力管道安装许可证:技术人员职称规定有哪些要求?

    压力管道安装许可证:技术人员职称规定有哪些要求?

    资源条件中的技术人员应当具有理工类专业教育背景,取得相关专业技术职称并且具有相关工作经验。

    2021-10-19 云创信达 39

  • 申请特种设备生产和充装许可的单位都有哪些条件?

    申请特种设备生产和充装许可的单位都有哪些条件?

    申请特种设备生产和充装许可的单位(以下简称申请单位),应当具有法定资质,具有与许可范围相适应的资源条件,建立并且有效实施与许可范围相适应的质量保证体系、安全管理制度等,具备保障特种设备安全性能的技术能力。

    2021-10-16 云创信达 121

  • 特种设备生产许可证填写说明是什么?

    特种设备生产许可证填写说明是什么?

    办公地址,仅限申请设计、安装、修理许可的单位填写,不打印“/制造地址”。 制造地址,仅限申请制造许可的单位填写,不打印“办公地址/”。

    2021-10-14 云创信达 81

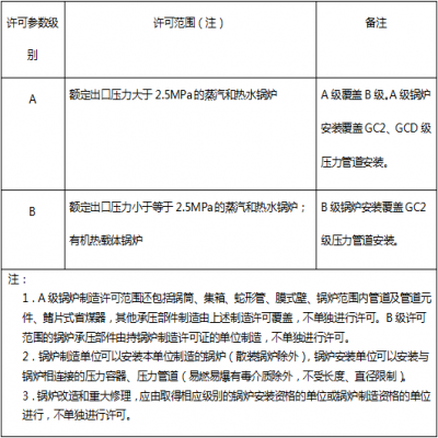
  • 锅炉安装制造许可参数级别分别是什么!

    锅炉安装制造许可参数级别分别是什么!

    锅炉制造、安装许可参数级别:今天的内容就介绍到这里,相信你也了解了,如果想要了解更多关于特种设备许可证、压力管道许可证的相关知识,咨询北京云创信达咨询有限公司。

    2021-10-12 云创信达 105

  • 压力管道设计、安装许可参数级别分别是什么!

    压力管道设计、安装许可参数级别分别是什么!

    1.设计压力大于或者等于4.0MPa(表压,下同)的长输输气管道 2.设计压力大于或者等于6.3MPa的长输输油管道

    2021-10-09 云创信达 54

  • 热力管道(GB2)许可条件有哪些?

    热力管道(GB2)许可条件有哪些?

    质量保证工程师具有中级职称,从事4年以上工程施工技术管理工作; (2)设置工艺、材料、焊接、检验、无损检测、理化检验、设备、热处理等质量控制系统责任人员,无损检测责任人应当具有射线级或者超声级资格;

    2021-09-30 云创信达 307

  • 锅炉制造许可证-锅炉安装许可证

    锅炉制造许可证-锅炉安装许可证

    锅炉制造许可证-锅炉安装许可证目录:

    2021-09-28 云创信达 49

上一页1...12131415161718...46下一页 转至第

为您推荐

  • 《市场监管总局关于特种设备行政许可 有关事项的公告》 2021年41号
  • 特种设备压力管道级别划分
  • (GC1)工业管道安装许可条件
  • (GB1)燃气管道安装许可条件
  • (GC2)工业管道安装许可条件
  • (GA2)长输管道安装许可条件
  • (GB2)热力管道安装许可条件
  • B级桥式、门式起重机制造许可条件
  • 特种设备资讯

  • 法规资讯
  • 许可条件
  • 特种设备知识
  • 质保体系

关于我们

  • 公司简介
  • 在线留言
  • 在线反馈

服务项目

  • 特种设备许可咨询
  • 专业人员服务
  • 法规书籍咨询

特种设备资讯

  • 法规资讯
  • 许可条件
  • 特种设备知识
  • 质保体系

资料下载

咨询热线

15201680341

2016-2019 © 北京云创信达咨询有限公司, All rights reserved. 京ICP备17005494号
京公网安备 11011502003043号

云创信达为企业提供专业特种设备安装许可证咨询、压力管道安装许可咨询、电梯安装许可咨询、起重机安装咨询,快速专业,取证后付全款!

Powered by MetInfo 6.2.0 ©2008-2026  mituo.cn